
全國免費客服電話 18268652722 郵箱:www.jungshuodz@163.com
手機:18268652722
電話:18268652722
地址:寧波市北侖區大碶廟前山路45號
人氣:

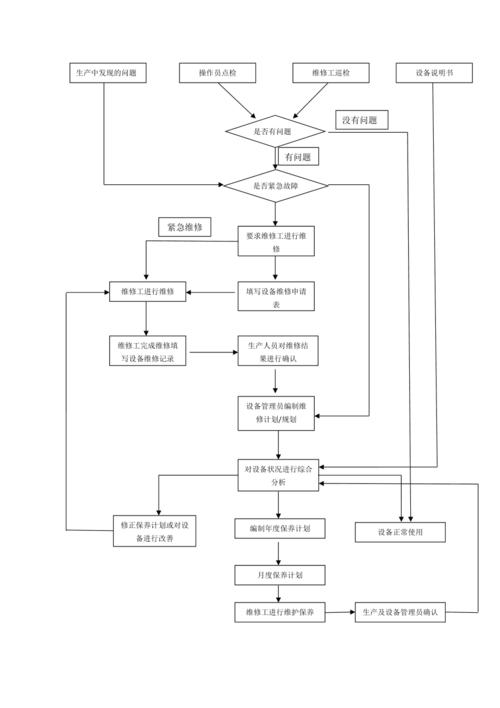
隨著現代工業的發展,機床在生產過程中扮演著重要角色。然而,由于機床長時間使用和不可避免的損耗,維修工作成為了必不可少的環節。本文將介紹機床維修系統的操作流程及需要注意的事項,幫助讀者更好地理解和應用于實踐中。
步驟一:故障診斷
當機床出現故障時,首先需要進行故障診斷。操作人員應詳細了解故障的表現,例如異常聲響、震動或煙霧,以及出現故障的工作狀態等。在診斷之前,必須確保機床處于安全狀態,斷開電源并將機床冷卻后方可進行。
步驟二:故障分析
在診斷故障后,需要分析故障原因。操作人員應仔細檢查機床的各個部件,例如電路、傳感器、潤滑系統等。此外,還需查看機床的維修手冊和技術資料,以找到解決問題的方法。
步驟三:維修準備
在進行機床維修之前,操作人員必須準備好所需的工具和材料。這些工具往往包括扳手、千斤頂、螺絲刀等。在選擇和使用這些工具時,應特別注意安全操作和保護自身。另外,必要的個人防護裝備,如手套和眼鏡,也是維修過程中不可缺少的。
步驟四:維修操作
維修操作是機床維修的核心環節。根據故障原因,操作人員應遵循維修手冊上的步驟進行修復。在操作過程中,必須小心謹慎,確保不會對機床和自身造成損傷。此外,應注重細節,例如正確擰緊螺絲、調整零件的位置等。
步驟五:維修測試
維修完成后,測試是必不可少的環節。操作人員應重新連接電源,并測試機床的功能和性能。如果一切正常,機床可以恢復正常工作。如果問題仍存在,可能需要重新檢查故障和維修操作。
注意事項:
1. 維修操作前應確認機床處于安全狀態,以避免意外發生。
2. 操作人員必須熟悉機床的結構和工作原理,并嚴格按照維修手冊要求操作。
3. 在維修過程中要小心使用工具,避免對機床和自身造成傷害。
4. 維修操作完成后,必須進行測試,確保機床的功能正常。
5. 如遇到復雜或無法解決的故障,應及時尋求專業維修人員的幫助。
通過本文的介紹,相信讀者已經對機床維修系統的操作流程及注意事項有了更全面的了解。合理的維修操作是保證機床性能的重要保障,也能延長機床的使用壽命。希望讀者在實踐中能夠靈活運用這些知識,有效維護機床的工作狀態。
相關推薦